Authentication and Authorization with Firebase

- Share:





2938 Members
Building secure applications requires authentication (who users are) and authorization (what they can do). While Firebase makes handling authentication and data storage pretty easy, it falls short when implementing complex permission systems like role-based access control (RBAC) and relationship-based access control (ReBAC).
In this guide, we'll combine:
We’ll combine these technologies to build a task management app where users can create and join multiple organizations and access tasks within the organizations they belong to.
By utilizing the aforementioned tools, we’ll build a more maintainable and secure application with secure authorization that would be difficult to implement in Firebase alone.
Firebase is a Google-built backend-as-a-service (BaaS) platform that provides a suite of cloud-based tools, including real-time databases, cloud storage, and authentication, for building applications. Firestore is a No-SQL cloud database provided by Firebase that enables real-time data storage, query, and synchronization with seamless integration with Firebase Authentication.
Permit.io is a full-stack authorization platform that simplifies access control implementation. It allows developers to enforce role-based, attribute-based, and relationship-based access control methods with minimal configuration.
In this guide, we’ll build a task management app where users can sign in with Google, create organizations, invite members, and manage tasks. The app enforces structured access control to ensure users can only interact with tasks according to their roles and relationships.
We’ll implement both Role-Based and Relationship-Based Access Control:
• Org Admins (Owners) → Full control over all tasks in the organization.
• Task Creators → Full control over their own tasks.
• Task Assignees → Can read and update assigned tasks.
• Org Members → Can view all tasks within their organization.
Users sign in and create an organization.
They invite members and assign roles.
Users create tasks and assign them to team members.
Assignees can update tasks, but only admins and creators have full control.
All organization members can view tasks within that organization.
ReBAC is a policy model focused on the way resources and identities (aka users) are connected to each other and between themselves. It allows us to define permissions based on relationships between users and resources. In our app:
tasks-app/
├── app/ # Next.js app directory (App Router)
├── components/ # React components
│ ├── Task/ # Task-related components
│ ├── Member/ # Member management components
│ ├── Org/ # Organization components
│ └── Site/ # Site-wide components
├── utils/ # Utility functions
│ ├── firebase/ # Firebase-specific utilities
│ └── task/ # Task-related utilities
└── types/ # TypeScript type definitions
Before we dive into the practical section of the tutorial, here are a few things we should have ready to follow along:
To set up authentication with Firebase, we’ll first have to create a Firebase project and define our authentication methods.
To create a Firebase project,

Next, let’s set up our web app to obtain our API Key and App ID:
</>) to create a new web project.
Next, we’ll enable Google Auth for our app by navigating to Authentication Providers in our Firebase project. In the left sidebar, click Build > Authentication.

We’ll use Firestore to store user and organization data for our application.

Once your database has been created, navigate to the Rules tab and replace the current rule with this in order to allow only authenticated users to access the data.
rules_version = '2';
service cloud.firestore {
match /databases/{database}/documents {
match /{document=**} {
allow read, write: if request.auth != null;
}
}
}
With that, you should have something like this:

To speed things up a bit, I’ve created a simple starter project with a few packages installed, including:
Clone the project to your machine in any folder of your choice by running the following command:
git clone <https://github.com/miracleonyenma/tasks-app>
Navigate to the cloned project and install all dependencies:
cd tasks-app
npm install
Next, create a .env file and provide the values for the following variables from your Firebase project:
# .env
NEXT_PUBLIC_FIREBASE_API_KEY=...
NEXT_PUBLIC_FIREBASE_AUTH_DOMAIN=...
NEXT_PUBLIC_FIREBASE_PROJECT_ID=...
NEXT_PUBLIC_FIREBASE_STRORAGE_BUCKET=...
NEXT_PUBLIC_FIREBASE_MESSAGING_SENDER_ID=...
NEXT_PUBLIC_FIREBASE_APP_ID=...
You can get the values from the Project Settings page. Click on the Settings icon next to the Project Overview button at the top of the sidebar, then click on Project Settings.

Scroll down to the Your Apps section, and you should see the SDK setup and configuration, where you can find all the details you need.

Let’s look at a few key files before we proceed.
If you cloned the starter project, you should see the ./firebase.ts file at the root of the project. If you didn’t, you should create one with the following content:
// ./firebase.ts
// Import the functions you need from the SDKs you need
import { initializeApp } from "firebase/app";
import {
browserLocalPersistence,
getAuth,
setPersistence,
} from "firebase/auth";
import { getFirestore } from "firebase/firestore";
// Your web app's Firebase configuration
// For Firebase JS SDK v7.20.0 and later, measurementId is optional
const firebaseConfig = {
apiKey: process.env.NEXT_PUBLIC_FIREBASE_API_KEY,
authDomain: process.env.NEXT_PUBLIC_FIREBASE_AUTH_DOMAIN,
projectId: process.env.NEXT_PUBLIC_FIREBASE_PROJECT_ID,
storageBucket: process.env.NEXT_PUBLIC_FIREBASE_STORAGE_BUCKET,
messagingSenderId: process.env.NEXT_PUBLIC_FIREBASE_MESSAGING_SENDER_ID,
appId: process.env.NEXT_PUBLIC_FIREBASE_APP_ID,
measurementId: process.env.NEXT_PUBLIC_FIREBASE_MEASUREMENT_ID,
};
// TODO: Add SDKs for Firebase products that you want to use
// <https://firebase.google.com/docs/web/setup#available-libraries>
// Initialize Firebase
const app = initializeApp(firebaseConfig);
const db = getFirestore(app);
const auth = getAuth(app);
// Set persistence to localStorage
setPersistence(auth, browserLocalPersistence)
.then(() => {
console.log("Firebase persistence set to localStorage");
})
.catch((error) => {
console.error("Error setting Firebase persistence to localStorage:", error);
});
export { app, db, auth };
This file initializes Firebase in our app, setting up authentication and Firestore (database) using environment variables for configuration. It also ensures that the authentication state persists in localStorage, so users remain signed in even after refreshing the page.
Another file ./components/Site/Header.tsx should contain the following code:
// ./components/Site/Header.tsx
"use client";
import { auth } from "@/firebase";
import { GoogleAuthProvider, signInWithPopup } from "firebase/auth";
import { useAuthState } from "react-firebase-hooks/auth";
import Loader from "@/components/Loader";
import createUser from "@/utils/firebase/user/createUser";
import Link from "next/link";
import Image from "next/image";
import { useRouter } from "next/navigation";
const SiteHeader = () => {
const router = useRouter();
const [user, loading] = useAuthState(auth);
const googleSignIn = async () => {
const provider = new GoogleAuthProvider();
try {
await signInWithPopup(auth, provider).then(async (result) => {
await createUser(result);
});
} catch (error) {
console.log(error);
}
};
return (
<header className="site-header">
<div className="wrapper">
<Link href="/">
<h1 className="font-bold">Tasks App</h1>
</Link>
{user ? (
<div className="user-btn ">
<figure className="img-cont">
<Image
src={user.photoURL || "/images/avatar.png"}
alt="avatar"
width={32}
height={32}
className=""
/>
</figure>
<button
className="btn primary sm"
onClick={() => {
auth.signOut();
router.refresh();
}}
>
Sign Out
</button>
</div>
) : loading ? (
<Loader loading={loading} className="h-8 w-8" />
) : (
<button className="btn primary sm" onClick={() => googleSignIn()}>
Sign In
</button>
)}
</div>
</header>
);
};
export default SiteHeader;
Here we handle user authentication with Firebase. The component uses useAuthState from react-firebase-hooks to track authentication status, displaying different UI elements based on the user’s state. If a user is signed in, it shows a welcome message with their display name and a “Sign Out” button.
If authentication is still loading, a Loader component is displayed.
Otherwise, an unauthenticated user sees a “Sign In” button, which triggers the googleSignIn function to authenticate using Firebase’s signInWithPopup. This setup ensures a smooth authentication experience within the app’s header.
Now, run the project using the command:
npm run dev
I’ve provided a simplified overview of the starter project application in the project README.md on GitHub.
Going through the code, we’ll notice that the components have similar features:
Now that we’ve quickly gone through our project structure, let’s see the current state of the app:

Let’s look at the database structure, which should align with our permission model. Here's how we'll organize our collections to integrate with Permit.io's relationship-based access control:
Here are the utility functions that handle the creation of these collections:
In ./utils/user/createUser.ts, we get user information and check if it already exists. If it doesn’t, we create and add it to the “users” collection. With Firestore, if the collection does not already exist, it creates it with the key provided (“users” in this case) and adds the document to it.
// ./utils/firebase/user/createUser.ts
// ...
const createUser = async (userCredential: UserCredential) => {
try {
// ...
const { uid, displayName, email, photoURL } = userCredential.user;
// Create a reference to the *user* document in Firestore
const userRef = doc(db, "users", uid);
// Check if user already exists in Firestore
const userSnap = await getDoc(userRef);
if (!userSnap.exists()) {
// Create new user record with server timestamp
// ...
} else {
// ...
}
} catch (error) {
// ...
}
};
export default createUser;
In ./utils/firebase/org/createOrg.ts, we check if an organization already exists in Firestore. If it doesn’t, we create a new document in the “orgs” collection with the provided name. Firestore automatically creates the collection if it doesn’t exist. The organization document includes timestamps for creation and updates.
// ./utils/firebase/org/createOrg.ts
// …
const createOrg = async (name: string) => {
try {
// …
const orgRef = doc(db, “orgs”, name);
// Check if organization already exists
const orgSnap = await getDoc(orgRef);
if (!orgSnap.exists()) {
// Create new organization record with server timestamp
// …
} else {
// …
}
} catch (error) {
// …
}
};
export default createOrg;
In ./utils/firebase/membership/createMember.ts, we check if a membership already exists for a given user in an organization. If it doesn’t, we verify that both the user and organization exist before creating a new membership record in the “memberships” collection. The membership document includes timestamps for invitations and activations.
// ./utils/firebase/membership/createMember.ts
// ...
const createMember = async (membershipInput: MembershipInput) => {
try {
// ...
const { orgId, userId, status, invitedBy } = membershipInput;
const membershipId = `${orgId}_${userId}`;
const membershipRef = doc(db, "memberships", membershipId);
// Check if membership already exists
const membershipSnap = await getDoc(membershipRef);
if (membershipSnap.exists()) {
// ...
}
// Verify user and organization exist
// ...
// Create membership data with timestamps
// ...
} catch (error) {
// ...
}
};
export default createMember;
In ./utils/firebase/task/createTask.ts, we validate the task input, generate a Firestore document with an auto-generated ID, include timestamps while handling type conflicts, and create a task record in the “tasks” collection. The task also maintains a participant array for efficient querying.
// ./utils/firebase/task/createTask.ts
// ...
const createTask = async (taskInput: TaskInput) => {
try {
// Validate required task data
// ...
// Create task document reference
const taskRef = doc(collection(db, "tasks"));
// Prepare task data with participants
const participants = [taskInput.createdBy];
if (taskInput.assignedTo !== taskInput.createdBy) {
participants.push(taskInput.assignedTo);
}
// Task data including timestamps
const taskWithTimestamps = {
id: taskRef.id,
name: taskInput.name,
description: taskInput.description,
priority: taskInput.priority || "low",
status: taskInput.status || "todo",
assignedTo: taskInput.assignedTo,
createdBy: taskInput.createdBy,
orgId: taskInput.orgId,
participants,
dueDate: taskInput.dueDate || null,
createdAt: serverTimestamp(),
updatedAt: serverTimestamp(),
};
// Store task in Firestore
await setDoc(taskRef, taskWithTimestamps);
return {
success: true,
message: "Task created successfully",
taskId: taskRef.id,
task: { name: taskInput.name },
};
} catch (error) {
// Handle errors
}
};
export default createTask;
This should give us this basic structure in our Firestore:

Firebase Security Rules provide a powerful way to secure your Firestore data. Still, they come with significant limitations when handling roles, especially in multi-tenant applications like our Tasks Management system. Let’s examine some example security rules before discussing their limitations.
rules_version = '2';
service cloud.firestore {
match /databases/{database}/documents {
// Basic user authentication check
function isAuthenticated() {
return request.auth != null;
}
// Check if user is a member of an organization
function isMemberOfOrg(orgId) {
return exists(/databases/$(database)/documents/memberships/$(request.auth.uid)_$(orgId));
}
// Check if user has admin role in organization
function isOrgAdmin(orgId) {
return get(/databases/$(database)/documents/memberships/$(request.auth.uid)_$(orgId)).data.role == "admin";
}
// Organization rules
match /organizations/{orgId} {
// Only members can read org data
allow read: if isMemberOfOrg(orgId);
// Only admins can update org data
allow write: if isOrgAdmin(orgId);
// Task rules nested within organizations
match /tasks/{taskId} {
// Members can read tasks
allow read: if isMemberOfOrg(orgId);
// Task creators or assignees can update tasks
allow update: if isOrgAdmin(orgId) ||
resource.data.createdBy == request.auth.uid ||
resource.data.assignedTo == request.auth.uid;
// Only admins or task creators can delete tasks
allow delete: if isOrgAdmin(orgId) || resource.data.createdBy == request.auth.uid;
// Any org member can create tasks
allow create: if isMemberOfOrg(orgId) &&
request.resource.data.createdBy == request.auth.uid;
}
// Member management rules
match /members/{memberId} {
// Members can read other members
allow read: if isMemberOfOrg(orgId);
// Only admins can add or remove members
allow write: if isOrgAdmin(orgId);
}
}
}
}
While this set of rules might seem comprehensive, it quickly reveals several significant limitations when applied to our multi-tenant Tasks Management application:
Gets Complex in Multi-tenant Applications
No Reusable Security Rules
./utils folder in our Next.js folder help, but they’re limited in what they can doHard to Maintain at Scale
As we can see, Firebase Security Rules lack considerable flexibility when it comes to fine-grained permissions. To solve this problem and simplify access control, we need:
RBAC simplifies role-based permissions and ReBAC enables dynamic, context-aware access control. With these, we can reduce complexity and improve maintainability.
Firebase does not provide built-in support for RBAC or ReBAC, but Permit.io enables a structured approach to access control:
By using Permit.io with Firebase, you can keep your database rules simple while handling complex permissions with the right tool for the job.
First, let's map out the authorization model of our task management application:
We're building a task management application where:
A resource is the target object we want to authorize access to. We’ll create two resources:
Actions are the specific operations that can be performed on that resource.
create, read, update, deletecreate, read, update, deleteA resource role represents an access level (or a set of permissions) that can be granted on instances of a specific resource type.
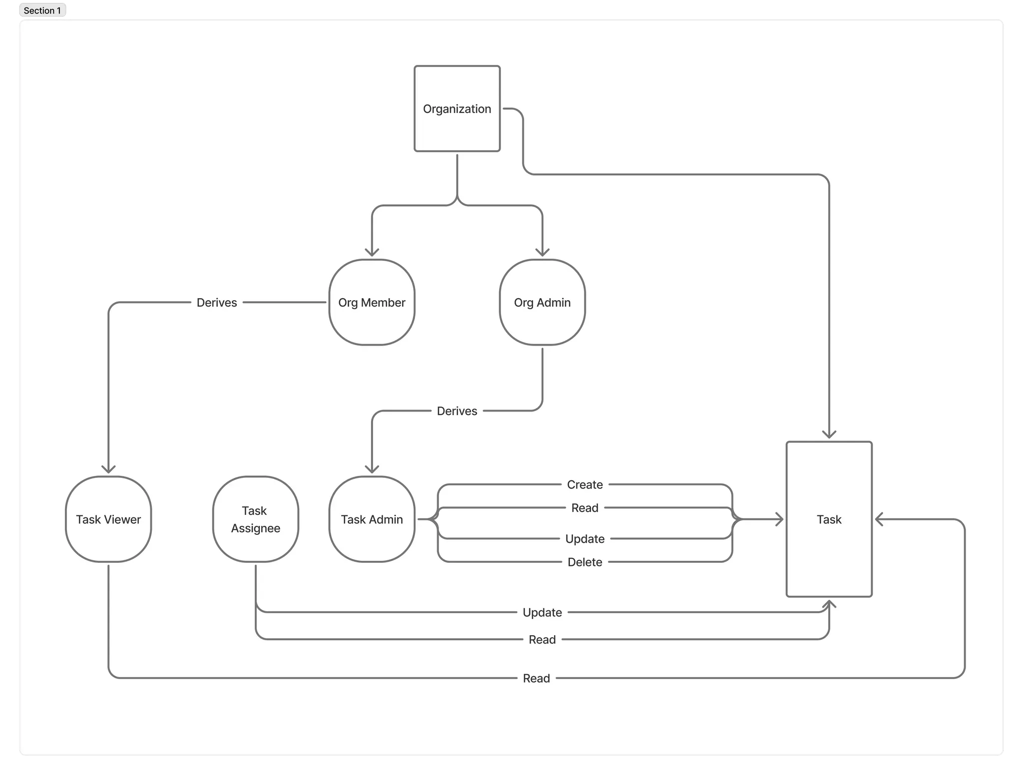
admin: Full control over the organization and derived access to its tasksmember: Can view the organization and its tasks (limited access)admin: Full control over specific tasksassignee: Can view and update specific tasksviewer: Can only view specific tasks (read-only access)Top-level Roles have a higher priority in policy evaluation than Instance-level Roles. Permit.io provides Admin, Editor, and Viewer by default but we’ll create a custom User role:
user: Basic role assigned to all authenticated usersOur task management app follows a hierarchical structure where access propagates from organizations to tasks:
Organizations own tasks (parent-child relationship).
Organization roles influence task access:
Task roles override inherited access when assigned directly.
This ensures efficient role propagation while allowing task-specific permissions.
To implement hierarchical access without redundant assignments:

To get started:

In Permit, access control is structured step-by-step. You first define resources and specify the actions that can be performed on them. Then, roles are created to determine which users have permission to perform specific actions.
Let’s start by creating resources. To do this, we have to navigate to the Resources page from Policy > Resources.


Click on Save to save changes, and we should have something like this:

In our case, Tasks belong to Organizations, so we define Organization is Parent of Task for this resource. This relationship:
- Allows any instance role for an Organization to be tied to its Task instances.
- Enables role derivations, meaning we can have organization admins automatically gain admin access to all tasks, and organization members inherit viewer access unless explicitly assigned another task role.
Establishing this relationship is crucial, as it forms the foundation for defining role derivations later on.

Click on Save to save changes.

Click Save to save the role.
We’re going to define a Role Derivation on the Orgainzation#Admin instance role. This allows a role to inherit the rights/actions of another based on a pre-defined relationship between the instances that connect them. The following diagram illustrates this concept:

In our Permit dashboard, navigate to the Roles page, click on Organization#admin instance role, and edit it.
Here, we state that
Organization#admin derives Task#admin, meaning that anyone assigned the Organization#admin role automatically gets the same permissions asTask#admin.It summarizes it nicely like so:
A user who is a Organization#admin will also be a Task#admin when a Organization instance is the parent of a Task instance.

Click on Save to save changes.
We’ll do the same thing for Organization#member instance role:

A user who is a Organization#member will also be a Task#viewer when a Organization instance is the parent of a Task instance.
Now, go to the Policy Editor tab and check the boxes to define the roles’ actions. For the User role:
Organization: create
Task: create

For the instance roles:
Organization:
AllreadTask:
Allread, updateread
With these policies configured, we’ve defined how roles determine access to organizations and tasks.
In this section, we'll integrate Permit.io into our Next.js app by:
Now, in our dashboard, navigate to the Projects page, choose an environment, and click on Connect.

Which should take you to the Connect SDK page:

Copy your token and save it.
Next, we’ll have to set up our Policy Decision Point, which is a network node responsible for answering authorization queries using policies and contextual data.
Pull the PDP container from Docker Hub (Click here to install Docker):
docker pull permitio/pdp-v2:latest
Run the container & replace the PDP_API_KEY environment variable with your API key:
docker run -it \\
-p 7766:7000 \\
--env PDP_API_KEY=<YOUR_API_KEY> \\
--env PDP_DEBUG=True \\
permitio/pdp-v2:latest
Now that we have our PDP set up, let’s dive into adding authorization to our app, you can learn more about adding Permit.io to a Next.js app from this step-by-step tutorial on the Permit.io blog.
In your terminal, navigate to the project folder and install Permit SDK
npm install permitio
Create a new file - ./lib/permit.ts:
import { Permit } from "permitio";
const permit = new Permit({
// you'll have to set the PDP url to the PDP you've deployed in the previous step
pdp: "<http://localhost:7766>",
token:
"your_api_key",
});
export default permit;
Next, we’ll create a few API routes for assigning roles, checking permissions, and more using Permit:
In our Next.js project, we’ll create a few API Route handlers to communicate with the Permit.io API on the server-side.
Syncing a user registers their information in Permit.io, ensuring their roles and permissions are up to date for access control enforcement. Learn more.
Create a new file - ./app/api/permit/sync-user/route.ts and enter the following:
// Import Permit.io instance and Next.js response helper
import permit from "@/lib/permit";
import { NextResponse } from "next/server";
// Define a POST request handler
const POST = async (req: Request) => {
try {
const body = await req.json(); // Parse request body
// Sync user data with Permit.io
const syncedUser = await permit.api.syncUser(body);
console.log("Synced user:", syncedUser);
// Return success response
return NextResponse.json({
success: true,
message: "User synced successfully",
data: syncedUser,
});
} catch (error) {
console.log("Error syncing user:", error);
// Return error response
return new Response(`Failed to sync user: ${(error as Error).message}`, {
status: 500,
});
}
};
// Export the handler
export { POST };
Here, we’re using the permit.api.syncUser method to synchronize user data with Permit.io.
In this section, we’re creating an API route to assign user roles.
Create a new file - ./app/api/permit/assign-role/route.ts and enter the following:
// Import Permit.io instance and Next.js response helper
import permit from "@/lib/permit";
import { NextResponse } from "next/server";
// Define a POST request handler
const POST = async (req: Request) => {
try {
const body = await req.json(); // Parse request body
console.log("Assigning role to user:", body);
// Assign role to user using Permit.io
const assignedRole = await permit.api.assignRole({
role: body.role, // Role to assign
user: body.user, // User to assign role to
...(body?.resource_type &&
body?.resource_instance && {
resource_instance: `${body.resource_type}:${body.resource_instance}`, // Optional resource instance
}),
...(body?.tenant && { tenant: body.tenant }), // Optional tenant
});
// Return success response
return NextResponse.json({
success: true,
message: "Role assigned successfully",
data: assignedRole,
});
} catch (error) {
console.log("Error assigning role:", error);
// Return error response
return new Response(`Failed to assign role ${(error as Error).message}`, {
status: 500,
});
}
};
// Export the handler
export { POST };
Here, we’re using the permit.api.assignRole method, which accepts role, user, resource_instance (optional), and tenant (optional). This assigns the specified role to the user within Permit.io’s access control system.
Next, we’re setting up an API route to establish relationships between resources. Create a new file - ./app/api/permit/create-relationship/route.ts and enter the following:
// Import Permit.io instance and Next.js response helper
import permit from "@/lib/permit";
import { NextResponse } from "next/server";
// Define a POST request handler
const POST = async (req: Request) => {
try {
const body = await req.json(); // Parse request body
console.log("Creating resource relationship:", body);
// Create a resource relationship using Permit.io
const resourceRelationship = await permit.api.relationshipTuples.create({
subject: body.subject, // The user or entity involved
relation: body.relation, // The type of relationship (e.g., owner, member)
object: body.object, // The resource being related to
});
// Return success response
return NextResponse.json({
success: true,
message: "Resource relationship created successfully",
data: resourceRelationship,
});
} catch (error) {
console.log("Error creating resource relationship:", error);
// Return error response
return new Response(
`Failed to create resource relationship ${(error as Error).message}`,
{
status: 500,
}
);
}
};
// Export the handler
export { POST };
Here, we’re using the permit.api.relationshipTuples.create method to define a relationship between a subject (user or entity), a relation (such as “owner” or “viewer”), and an object (resource). This helps enforce access control policies based on relationships in Permit.io.
In this section, we’re creating an API route to register new resource instances in Permit.io. We’ll use this route to create Organization and Task resource instances in Permit.io.
Create a new file - ./app/api/permit/create-resource-instance/route.ts and enter the following:
// Import Permit.io instance and Next.js response helper
import permit from "@/lib/permit";
import { NextResponse } from "next/server";
// Define a POST request handler
const POST = async (req: Request) => {
try {
const body = await req.json(); // Parse request body
console.log("Creating resource instance:", body);
// Create a new resource instance using Permit.io
const resourceInstance = await permit.api.resourceInstances.create({
key: body.key, // Unique identifier for the resource instance
resource: body.resource, // Resource type (e.g., "document", "project")
tenant: "default", // Tenant scope (default if not specified)
});
// Return success response
return NextResponse.json({
success: true,
message: "Resource instance created successfully",
data: resourceInstance,
});
} catch (error) {
console.log("Error creating resource instance:", (error as Error).message);
// Return error response
return new Response(
`Failed to create resource instance ${(error as Error).message}`,
{
status: 500,
}
);
}
};
// Export the handler
export { POST };
Here, we’re using the permit.api.resourceInstances.create method to register a new resource instance with a unique key, a resource type, and an optional tenant.
In this section, we’re creating an API route to verify if a user has permission to perform a specific action on a resource.
Create a new file - ./app/api/permit/check/route.ts and enter the following:
// Import Permit.io instance
import permit from "@/lib/permit";
// Define a POST request handler
const POST = async (req: Request) => {
try {
const body = await req.json(); // Parse request body
console.log("Checking if user has permission:", body);
// Check if the user has the required permission
const check = await permit.check(
body.user, // User ID
body.action, // Action to check (e.g., "read", "write")
body.resource, // Resource type
body.context // Optional context data
);
// Return the permission check result
return new Response(JSON.stringify(check), {
status: 200,
headers: {
"Content-Type": "application/json",
},
});
} catch (error) {
console.log("Error checking user permission:", error);
// Return error response
return new Response(
`Failed to check user permission: ${(error as Error).message}`,
{
status: 500,
}
);
}
};
// Export the handler
export { POST };
Here, we’re using the permit.check method to determine if a user has permission to perform a specific action on a resource.
Next, we’ll use our API routes in our utilities and components to sync users, assign roles, check permissions, and more:
We’ll modify our create user utility to create a user in Firebase, sync the user with Permit.io, and assign a default role of “user.”
In the ./utils/firebase/user/createUser.ts file, we sync the user and assign a default role of “user”:
// ./utils/firebase/user/createUser.ts
// ...
const createUser = async (userCredential: UserCredential) => {
try {
// ...
const { uid, displayName, email, photoURL } = userCredential.user;
// Create a reference to the *user* document in Firestore
const userRef = doc(db, "users", uid);
// Check if user already exists in Firestore
const userSnap = await getDoc(userRef);
if (!userSnap.exists()) {
// Create new user record with server timestamp
const userData: FirestoreUser = {
displayName,
email,
photoURL,
uid,
createdAt: serverTimestamp(),
lastLoginAt: serverTimestamp(),
};
await setDoc(userRef, userData);
console.log(`User created successfully: ${uid}`);
// Sync user with Permit
await fetch("/api/permit/sync-user", {
method: "POST",
body: JSON.stringify({
key: uid,
email: email || "",
first_name: displayName || "",
}),
});
// assign role of editor to the user
await fetch("/api/permit/assign-role", {
method: "POST",
body: JSON.stringify({
user: uid,
role: "user",
tenant: "default",
}),
});
return {
success: true,
message: "User created successfully",
user: { uid, email },
};
} else {
// ...
}
} catch (error) {
// ...
}
};
export default createUser;
Here’s a synced user when they sign up on the app:

The next step is to assign user roles to specific instances. To give the user who created the organization admin access, we’re going to:
In the ./utils/firebase/org/createOrg.ts file:
// ./utils/firebase/org/createOrg.ts
// ...
const createOrg = async ({ name, user }: { name: string; user: string }) => {
try {
// Check if user has permission to create an organization
const check = await (
await fetch("/api/permit/check", {
method: "POST",
body: JSON.stringify({
user,
action: "create",
resource: "Organization",
}),
})
).json();
if (!check) throw new Error("User does not have permission to create org");
// ...
const orgRef = doc(db, "orgs", name);
const orgSnap = await getDoc(orgRef);
if (!orgSnap.exists()) {
// Create new organization record
const orgData: FirestoreOrg = {
name,
createdAt: serverTimestamp(),
updatedAt: serverTimestamp(),
createdBy: user,
};
await setDoc(orgRef, orgData);
console.log(`Organization created successfully: ${name}`);
// Get the fresh document to return the complete data
const newOrgSnap = await getDoc(orgRef);
const newOrgData = { ...newOrgSnap.data(), id: newOrgSnap.id };
// Create a resource instance for the organization
await fetch("/api/permit/create-resource-instance", {
method: "POST",
body: JSON.stringify({
key: newOrgData.id,
resource: "Organization",
tenant: "default",
}),
});
// Assign the role of "admin" to the user for this organization
await fetch("/api/permit/assign-role", {
method: "POST",
body: JSON.stringify({
user,
role: "admin",
resource_type: "Organization",
resource_instance: newOrgData.id,
}),
});
return { success: true, message: "Organization created successfully", org: newOrgData };
} else {
// ...
} catch (error) {
// ...
}
};
export default createOrg;
Here, we:
/api/permit/check API route./api/permit/create-resource-instance API route/api/permit/assign-roleIn the GIF below, we can see the Resource Instance is created for the newly created Organization.

If you navigate to the Users tab, we can see that the Organization Admin role has been added to the user:

To add members, we’ll have to modify the ./utils/firebase/membership/createMember.ts file and add a check to the createMember function:
const createMember = async (membershipInput: MembershipInput) => {
// check if user has permission to create membership
const check = await (
await fetch("/api/permit/check", {
method: "POST",
body: JSON.stringify({
user: membershipInput.invitedBy,
action: "update",
resource: `Organization:${membershipInput.orgId}`,
}),
})
).json();
if (!check) throw new Error("User does not have permission to add a member");
try {
// ...
} catch (error) {
// ...
}
};
With that, if the user has sufficient permissions, they will be able to make a user a memberץ
When creating a task, it’s essential to ensure that only authorized users can perform specific actions, such as creating or being assigned to a task.
In the ./utils/firebase/task/createTask.ts file, we’re going to use Permit.io to check if the user is permitted to create a task and then, perform role assignment when creating a task:
// ./utils/firebase/task/createTask.ts
// ...
const createTask = async (taskInput: TaskInput) => {
try {
// Check if user has permission to create a task
const check = await (
await fetch("/api/permit/check", {
method: "POST",
body: JSON.stringify({
user: taskInput.createdBy,
action: "create",
resource: "Task",
}),
})
).json();
if (!check) throw new Error("User does not have permission to create task");
// ...
// Create resource instance for the task
await fetch("/api/permit/create-resource-instance", {
method: "POST",
body: JSON.stringify({
key: taskRef.id,
resource: "Task",
tenant: "default",
}),
});
// Assign roles to users
await fetch("/api/permit/assign-role", {
method: "POST",
body: JSON.stringify({
user: taskInput.createdBy,
role: "admin",
resource_type: "Task",
resource_instance: taskRef.id,
}),
});
await fetch("/api/permit/assign-role", {
method: "POST",
body: JSON.stringify({
user: taskInput.assignedTo,
role: "assignee",
resource_type: "Task",
resource_instance: taskRef.id,
}),
});
// Create a relationship between the task and the organization
await fetch("/api/permit/create-relationship", {
method: "POST",
body: JSON.stringify({
subject: `Organization:${taskInput.orgId}`,
relation: "parent",
object: `Task:${taskRef.id}`,
}),
});
return {
success: true,
message: "Task created successfully",
taskId: taskRef.id,
task: { name: taskInput.name },
};
} catch (error) {
// ...
}
};
export default createTask;
/api/permit/check endpoint.Next, for updating tasks, in the ./utils/firebase/task/updateTask.ts file, we use Permit to verify if a user has permission to update a task before proceeding. Additionally, we assign the “assignee” role to the task’s assigned user.
// ./utils/firebase/task/updateTask.ts
// ...
const updateTask = async (taskUpdateInput: TaskUpdateInput) => {
// Check if user has permission to update task
const check = await (
await fetch("/api/permit/check", {
method: "POST",
body: JSON.stringify({
user: taskUpdateInput.updatedBy,
action: "update",
resource: `Task:${taskUpdateInput.taskId}`,
}),
})
).json();
if (!check) throw new Error("User does not have permission to update task");
try {
// ...
await updateDoc(taskRef, updateData);
console.log(`Task updated successfully: ${taskId}`);
// Assign role of task assignee to the user
await fetch("/api/permit/assign-role", {
method: "POST",
body: JSON.stringify({
user: taskUpdateInput.assignedTo,
role: "assignee",
resource_type: "Task",
resource_instance: taskRef.id,
}),
});
return {
success: true,
message: "Task updated successfully",
task: { id: taskId },
};
} catch (error) {
// ...
}
};
export default updateTask;
Here, Permit.io ensures that only authorized users can modify a task, and the assigned user is explicitly granted the “assignee” role, maintaining role-based access control for task management. Here it is in action:

Finally, for deleting tasks, in the TaskItem component - ./components/Task/Item.tsx, we’ll add a check in the deleteTask function:
// ./components/Task/Item.tsx
// ...
// Delete task
const deleteTask = async () => {
if (confirm("Are you sure you want to delete this task?")) {
try {
const check = await (
await fetch("/api/permit/check", {
method: "POST",
body: JSON.stringify({
user: user?.uid,
action: "delete",
resource: `Task:${task.id}`,
}),
})
).json();
if (!check)
throw new Error("User does not have permission to delete task");
setIsDeleting(true);
const taskRef = doc(db, "tasks", task.id);
await deleteDoc(taskRef);
toast.success("Task deleted successfully");
} catch (error) {
console.error("Error deleting task:", error);
toast.error("Failed to delete task: " + (error as Error).message);
} finally {
setIsDeleting(false);
}
}
};
Now, if the user tries to delete without the necessary permissions:

To ensure only members of an organization can see tasks for that organization, we check if the authenticated user has permission to access a specific organization (orgId) using an API call to /api/permit/check.
In the ./app/tasks/[orgId]/page.tsx page where we display tasks related to an organization, we can restrict access by calling permit.check:
// ./app/org/[orgId]/page.tsx
// ...
const OrgPage = ({ params }: { params: Promise<{ orgId: string }> }) => {
// ...
const [hasAccess, setHasAccess] = useState(false);
const orgId = use(params).orgId;
// ...
useEffect(() => {
const handleCheck = async () => {
if (!orgId || !user) return;
const check = await (
await fetch("/api/permit/check", {
method: "POST",
body: JSON.stringify({
user: user.uid,
action: "read",
resource: `Organization:${orgId}`,
}),
})
).json();
setHasAccess(check);
};
handleCheck();
}, [orgId, user]);
return (
<section className="site-section">
<div className="wrapper">
{!hasAccess && !loading ? (
<div className="flex items-center gap-2">
<span className="text-red-500">
You do not have access to this organization
</span>
</div>
) : (
<>
{/* Display Org Data */}
{/* ... */}
</>
)}
</div>
</section>
);
};
export default OrgPage;
From the code above, if the user lacks access, a message is displayed; otherwise, the organization’s data is shown as you can see in the image below:

Audit Logs in Permit.io help you test and debug your access control policies in real time. You can use them to:
To check your audit logs click on Audit Log from the sidebar:

The main audit log interface shows a chronological record of all permission decisions in your app. Here, you can see what user attempted what action on which resource, and whether it was permitted.

When permissions are permitted or denied, Permit.io doesn’t just block access—it explains why. The detailed view shows the exact configuration and rules that led to the denial, including the policy evaluation logic in JSON format. This transparency dramatically reduces debugging time when permissions aren’t working as expected.
This guide demonstrated how to implement a fine-grained authorization system by combining Firebase for authentication and storage with Permit.io.
We achieved this by:
By following this approach, we gained a scalable, multi-tenant security model that simplifies permission management and ensures users have the right level of access—without relying solely on Firebase security rules. This setup also makes future extensions and customizations easier as the application grows.

Full-Stack Software Technical Leader | Security, JavaScript, DevRel, OPA | Writer and Public Speaker